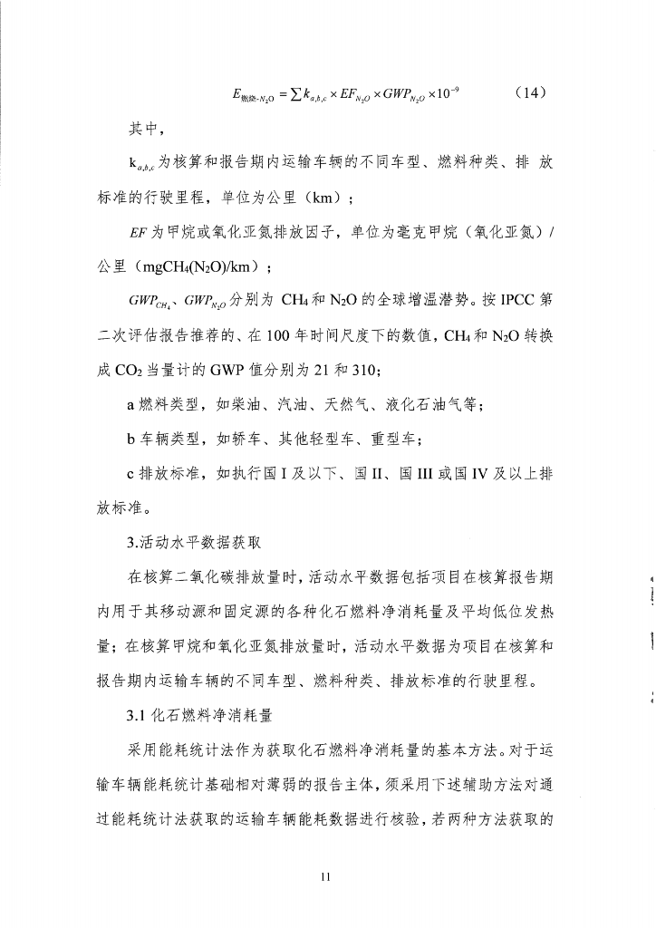
公司始终承继效劳创立价值的理念,,,,通过向客户提供专业、快速、优质的效劳,,,,资助客户聚焦主业、一连提升谋划效率。。。。。。
在这里,,,,你可以第一时间相识到钱柜qg777股份的最新动态以及行业的最热资讯。。。。。。
钱柜qg777股份将一直研发和完善效劳产品、一连提升效劳系统和能力、为客户 创立价值,,,,实现“成为中国工业效劳行业领跑者”的愿景。。。。。。
钱柜qg777股份将可一连生长作为企业的久远生长战略和焦点价值观,,,,并将可一连生长融入到企业运营的方方面面,,,,肩负企业应负的责任。。。。。。
不管昨天、今天或明天,,,,不管你来自何种地区、具备何种文化与民俗,,,,接受何种专业教育,,,,为了一个配合组织目的,,,, 我们都热切期盼您的加入!
公司将始终坚守合规、一律、自动和忠实守信的焦点原则,,,,以高质量上市公司的标准要求自身,,,,进一步增强投资者回报意识,,,,与投资者同营生长、共享效果。。。。。。
公司是一家专注于机械装备全生命周期治理的专业化效劳公司,,,,致力于为工业客户提供优质的机械装备综合后市场效劳。。。。。。