钱柜qg777

SUDA CORPORATION

钱柜qg777(中国游)唯一官方网站
Easy-to Equipment
Easy-to EquipmentEasy-to Equipment
Professional used equipment deployment platform http://www.e-zb.net 。。。。。。
Service Content
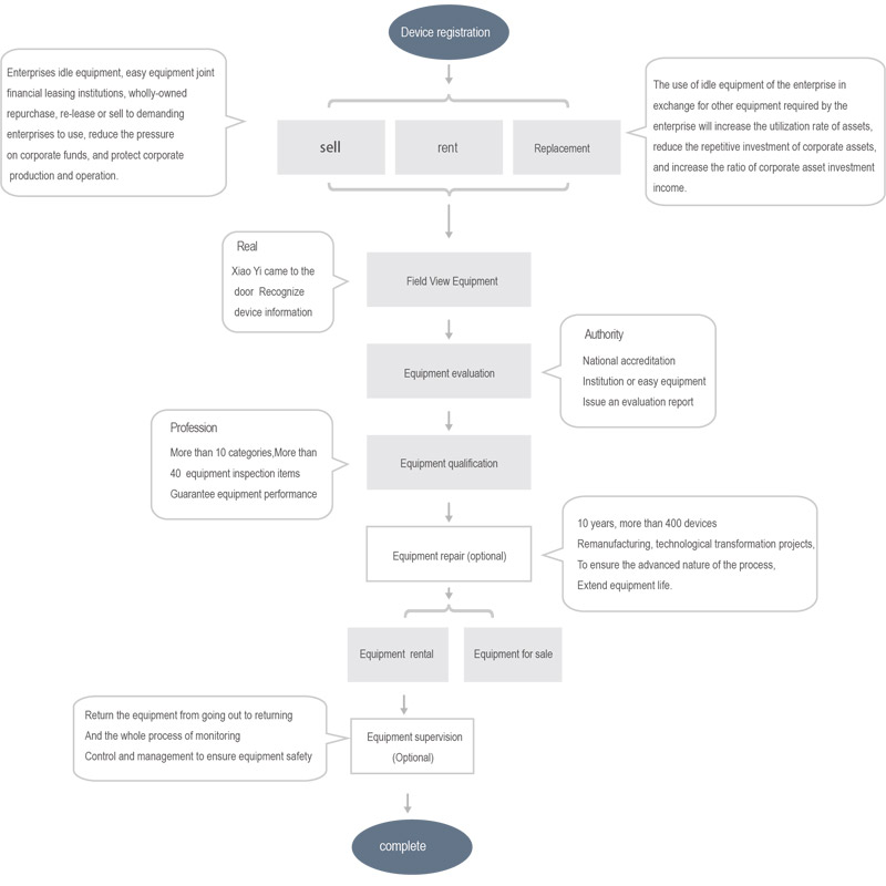
  • Provides services such as buying, selling, leasing, replacing, and repurchasing used mining equipment.
  • Build a collaborative and shared big data platform for idle equipment, match supply and demand information in a timely manner, efficiently activate idle assets, improve asset utilization efficiency, reduce equipment use costs, and become an enterprise resource allocation terminal.
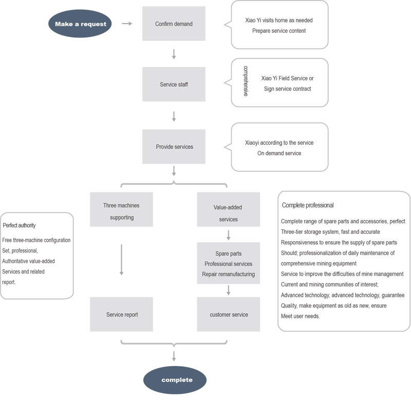
  • Selection and application services of used equipment, three-machine supporting services, technical transformation consulting services, and maintenance and remanufacturing consulting services.
Trading services
Trading services
Leasing services
Leasing services
Financing Services
Financing Services
Value-added services
Value-added services
钱柜qg777(中国游)唯一官方网站
Service value
Establish a professional sharing platform to efficiently activate idle assets, so that owners of idle assets generate income, and transferees of idle assets reduce costs.
Service value
Security System
Guarantee system content
  • Value-added services
  • Process system
  • Service guarantee
  • Easy Equipment Consortium
  • Specialized platform

Equipment activation


Equipment requirements


Easy Equipment is a professional second-hand equipment deployment platform that integrates coal enterprises, equipment manufacturers, evaluation agencies, financial leasing institutions, property rights trading centers and life-cycle management companies.


Online  
 Real-time online customer service  

Comprehensive and detailed information about equipment online.
  Precise service  
The customer service backend correlates the source of user demand with precise service.
  Completely meet customer needs  
Comprehensive and accurate segmentation of customer needs, reducing service waiting time.



Offline
Easy Equipment has more than 10 offices across the country, and more than 150 professional service personnel provide one-stop services for enterprises such as equipment purchase and sale, lease, replacement, repurchase and value-added services.

Service Case
01 Important event
Easy equipment launch and conference--participating companies
  • China Coal Industry Association

    God of China Shenhua Energy Co., Ltd.

    East Coal Branch

    Shenhua Ningxia Coal Industry Group Co., Ltd.

    Shenhua Xinjiang Energy Co., Ltd.

    Zhengzhou Coal Mining Machinery Group Co., Ltd.

  • Inner Mongolia Yitai Coal Co., Ltd.

    Henan Coking Coal Energy Co., Ltd.

    Huiyong Holding Group Co., Ltd.

    Shaanxi Jianxin Coal Chemical Co., Ltd.

    Ordos Jiatai Mining Co., Ltd.

钱柜qg777(中国游)唯一官方网站
Participated in the 17th China International
Coal Mining Technology Exchange and Equipment Exhibition
钱柜qg777(中国游)唯一官方网站
02 Success case
Survival case
Time Company Name Number of device models Mode
March 2016 Yitai Group (private enterprise) ZY6800/14/32(100frame) Enliven
August 2017 Coking Coal Group (State-owned Enterprise) ZY13000/25/50(120frame) Enliven
May 2018 Shanxi Group (Private Enterprise) ZY6800/09/20 (130frame) Enliven
January 2019 Yitai Group (private enterprise) ZY13000/28/63(130frame) Enliven
May 2019 Shendong Company (central enterprise) ZY7600/22/45 (148frame) Enliven
August 2019 Shendong Company (central enterprise) ZY9000/24/50(28frame) Enliven
Examples of used equipment
Time Company Name Number of device models Mode
March 2016 Beijing Coppert (private enterprise) ZY6800/14/32(100frame) Sell
August 2017 Jiatai Mining (Private Enterprise) ZY13000/25/50(120frame) lease
May 2018 Jiatai Mining (Private Enterprise) ZY6800/09/20 (130frame) Sell
January 2019 Lijiata Coal Mine (State-owned Enterprise) ZY13000/28/63(130frame) Sell
May 2019 Hangda Mine (Private Enterprise) ZY7600/22/45 (148frame) Sell
August 2019 Jinshen Company (State-owned Enterprise) ZY9000/24/50(28frame) lease
【网站地图】【sitemap】